Изготавливаем вывеску. Идея для бизнеса?
В конце 2018 года, мы приняли решение о переезде в более удобный и комфортный офис. Долго искали помещение, 2 месяца делали капитальный ремонт, и вот с февраля месяца переехали. Наш новый офис располагается в бизнес центре THE LOFT, который располагается возле метро Тульская по адресу "Духовкой переулок 17 стр 3". Это отдельный маленький "городок" в стиле лофт (это когда все в красных кирпичиках :)). Один из огромных плюсов нового помещения - это первый этаж! Все бы хорошо, но теперь появилась необходимость сделать уличную вывеску на фасад здания, чтобы клиенты легко смогли найти нас. Вот наш вход снаружи. Практически 2 месяца мы проработали можно сказать без вывески, только с небольшой табличкой на двери. Процесс изготовления, согласования и получения разрешения немного затянулся.
После нескольких дней звонков и напоминаний о себе, кое-кто все-таки выставил коммерческое предложение. Дождались! Мы попросили оценить стоимость изготовления нашего логотипа "3DIY" и отдельно слова "3D принтеры", "Arduino" и "ЧПУ". За логотип выходило около 20 тысяч рублей, за все - 26 тысяч. А срок изготовления около 2-3 недель. Не знаем, адекватные ли это сроки и цены по рынку, но нам показалось, что изготовление может затянутся еще на более долгий срок (исходя из того, что стоимость нам рассчитывали 2 недели), да и дороговата.
Что же делать?
Мысль изготовить вывеску самим с помощью 3D-принтера уже неоднократно приходила в голову. Мы же не только делаем 3D принтеры, но и занимаемся 3D печатью! Решили попробовать. По себестоимости для нас это на порядок меньше и по срокам тоже. Кстати, название 3DiY произошло из 3D и Do it Yourself, последние в переводе "Сделай сам". А почему бы и нет?
3D-модели можно сделать без особого труда в photoshop. Чтобы сделать вывеску максимально большой, а некоторые ее детали разными цветами, нужно разделить логотип на отдельный части: детали иконки, цифру и буквы. Открыв картинку с логотипом в фотошопе, разрезали его на отдельные фигуры и каждую из них сохранили отдельным png-файлом. Далее по очереди открывали каждый 2D файл и "выдавливали" плоские фигуры в 3D-модели. Это делается с помощью соответствующего функционала Вкладка 3D→ Новая 3D-экструзия из выделенного слоя. Для сохранения используйте функцию Экспортировать 3D-слой...на вкладке 3D. Модель сохраняйте в формате STL.
Так мы получили по отдельности каждую часть логотипа в формате .STL.
Также, не мало важно понимать, что полученные ранее модели не являются конечным вариантом, готовым для печати. Чтобы разместить внутри светодиодную ленту, детали должны быть полыми, без стенки с задней стороны, т.е. нужно провести еще ряд манипуляций в Repetier-Host (без заполнения, задать толщину стенок, отзеркалить и т.д.).
Кроме того, нужно правильно выбрать пластик для печати, так как вывеска уличная, и будет подвергаться воздействию окружающей среды, в особенности УФ-излучению. Чтобы она не "выгорела", пластик должен быть соответствующим, PETG-отличный вариант.
За пару дней мы полностью напечатали наш логотип.
Мы не будем подробно останавливаться на всех нюансах сборки, а покажем несколько фотографий, сделанных во время монтажа.
Если кто знаком с работами Джека Траута, а в частности с книгой "Маркетинговые войны", то из одной стратегией развития (в нашем случае - сфера 3D печати), может как раз послужить "партизанский метод": из большого рынка 3D печати с крупными игроками и лидерами в этой области, мы находим небольшой свободный сектор, на которой пробуем укрепиться. Как раз такой небольшой нишей может быть 3D печать наружной рекламы.
Что это в итоге значит? Мы позиционируем себя не как фирма по 3D печати, печатающая на заказ всё и всем, а как фирма, которая делает наружною рекламу, используя технологию 3D печати.
Сразу возникает другой закономерный вопрос: а почему должны выбрать именно нашу технологию создания вывесок, нежели стандартную?
Как мы писали ранее, изготовление вывесок на заказ в рекламной компании оказалось далеко не самым быстрым процессом, в частности, нашу могли изготовить только за 2-3 недели после 2-х недельного согласования макета - долго! Для нас вопрос скорости был критичным!
Если бы мы увидели такую рекламу, когда искали производителей, то, скорей всего, как минимум позвонили бы им. Там поступили бы многие на нашем месте: выбрали производителя с меньшими сроками изготовления.
Конечно, чтобы "клепать" вывески за 4 дня, нужно предварительно отработать технологию их быстрого изготовления с помощью 3D принтеров.
Кроме того, выбор в пользу 3D-печати, в нашем случае, помог значительно нам сэкономить и уменьшить себестоимость вывески. Но, возможно, вы придете к выводу, что только 3D печать использовать экономически для Вас не выгодно и не целесообразно, а может начнете комбинировать "стандартные" технологии и 3D печать, и это даст еще больше эффект.
К чему все это? Еще раз: целью данной статьи не является убедить Вас бегом покупать 3D принтеры, регистрировать ИП, делать лендинг и запускать рекламу... нет! Мы хотели раскрыть тему применения 3D принтеров в реальной жизни: рассказать о возможности использования технологии 3D печати в сфере бизнеса. Отбросьте скептицизм, развивайте креативное мышление, творите, смотрите на вещи с разных сторон!
Всем добра!

Поиск исполнителей
После того, как сделали макет вывески, мы начали поиск компаний, которые занимаются производством наружной рекламы. Мы думали, что конкуренция на этом рынке достаточно высокая и будет идти борьба за каждого клиента... Но ошиблись! Оставляли заявки на различных сайтах и обзванивали напрямую менеджеров. И знаете что? Никто не торопился принять наш заказ, а некоторые даже просто проигнорировали... Мы сами к вам пришли, просто рассчитайте нам стоимость и давайте работать...но не тут-то было!После нескольких дней звонков и напоминаний о себе, кое-кто все-таки выставил коммерческое предложение. Дождались! Мы попросили оценить стоимость изготовления нашего логотипа "3DIY" и отдельно слова "3D принтеры", "Arduino" и "ЧПУ". За логотип выходило около 20 тысяч рублей, за все - 26 тысяч. А срок изготовления около 2-3 недель. Не знаем, адекватные ли это сроки и цены по рынку, но нам показалось, что изготовление может затянутся еще на более долгий срок (исходя из того, что стоимость нам рассчитывали 2 недели), да и дороговата.
Что же делать?
Мысль изготовить вывеску самим с помощью 3D-принтера уже неоднократно приходила в голову. Мы же не только делаем 3D принтеры, но и занимаемся 3D печатью! Решили попробовать. По себестоимости для нас это на порядок меньше и по срокам тоже. Кстати, название 3DiY произошло из 3D и Do it Yourself, последние в переводе "Сделай сам". А почему бы и нет?

План действий?
Чтобы было понятно как сделать вывеску с помощью 3D печати, разобьем весь процесс на несколько этапов:- Создание 3D модели логотипа;
- Подготовка моделей к 3D печати;
- Печать на 3D принтере;
- Сборка конструкции и монтаж светодиодной ленты.
Создание 3D модели логотипа
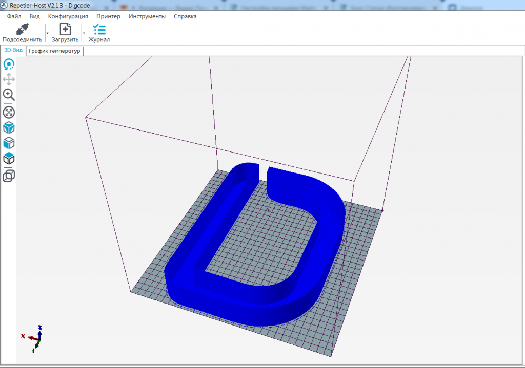
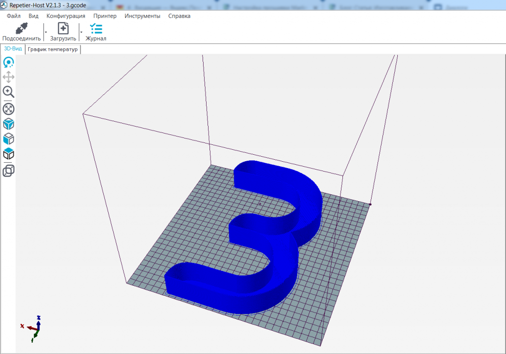
Как вы знаете, чтобы напечатать что-либо на 3D принтере, нужна 3D-модель. В нашем случае - это логотип, состоящий из значка (если кому интересно, имитирует собой сопло, а не щит=)), цифры "3" и букв. Моделей лого у нас нет, так как ранее в них не было необходимости. Что делать?3D-модели можно сделать без особого труда в photoshop. Чтобы сделать вывеску максимально большой, а некоторые ее детали разными цветами, нужно разделить логотип на отдельный части: детали иконки, цифру и буквы. Открыв картинку с логотипом в фотошопе, разрезали его на отдельные фигуры и каждую из них сохранили отдельным png-файлом. Далее по очереди открывали каждый 2D файл и "выдавливали" плоские фигуры в 3D-модели. Это делается с помощью соответствующего функционала Вкладка 3D→ Новая 3D-экструзия из выделенного слоя. Для сохранения используйте функцию Экспортировать 3D-слой...на вкладке 3D. Модель сохраняйте в формате STL.

Так мы получили по отдельности каждую часть логотипа в формате .STL.
Подготовка моделей к 3D печати
Одной 3D-модели будет недостаточно, чтобы вывеска получилась. Многое зависит от параметров вашего принтера:- Область печати
- Скорость печати
Также, не мало важно понимать, что полученные ранее модели не являются конечным вариантом, готовым для печати. Чтобы разместить внутри светодиодную ленту, детали должны быть полыми, без стенки с задней стороны, т.е. нужно провести еще ряд манипуляций в Repetier-Host (без заполнения, задать толщину стенок, отзеркалить и т.д.).
Кроме того, нужно правильно выбрать пластик для печати, так как вывеска уличная, и будет подвергаться воздействию окружающей среды, в особенности УФ-излучению. Чтобы она не "выгорела", пластик должен быть соответствующим, PETG-отличный вариант.

Печать на 3D принтере
Наш логотип мы печатали на 3D принтерах Bizon 2, с областью построения 30x30 см, чтобы получить логотип достаточно большого размера для размещения на фасаде здания. Печать происходила довольно быстро и не вызывала никаких проблем. В среднем на один элемент уходило около 3 часов печати.За пару дней мы полностью напечатали наш логотип.

Сборка
Когда все детали были готовы, мы приступили к сборке вывески, а именно: сделали каркас, смонтировали светодиодную ленту, проклеили все герметиком и обработали бесцветным лаком.Мы не будем подробно останавливаться на всех нюансах сборки, а покажем несколько фотографий, сделанных во время монтажа.


В целом, мы довольны проделанной работой и конечным результатом, вывеска смотрится классно. И самое главное.. Она обошлась нам в районе 1-2 тысяч рублей, конечно, если не учитывать потраченные человеко-часы, амортизацию 3D принтера, стоимость электроэнергии...а взять только стоимость самого пластика и светодиодной ленты.
3D печать вывесок - бизнес?
А что если зарабатывать на этом деньги? На первый взгляд первоначальные вложения кажутся минимальными:- Несколько 3D принтеров;
- расходные материала;
- знание основ 3D моделирования;
- помещение.
Если кто знаком с работами Джека Траута, а в частности с книгой "Маркетинговые войны", то из одной стратегией развития (в нашем случае - сфера 3D печати), может как раз послужить "партизанский метод": из большого рынка 3D печати с крупными игроками и лидерами в этой области, мы находим небольшой свободный сектор, на которой пробуем укрепиться. Как раз такой небольшой нишей может быть 3D печать наружной рекламы.
Что это в итоге значит? Мы позиционируем себя не как фирма по 3D печати, печатающая на заказ всё и всем, а как фирма, которая делает наружною рекламу, используя технологию 3D печати.
Сразу возникает другой закономерный вопрос: а почему должны выбрать именно нашу технологию создания вывесок, нежели стандартную?
Как мы писали ранее, изготовление вывесок на заказ в рекламной компании оказалось далеко не самым быстрым процессом, в частности, нашу могли изготовить только за 2-3 недели после 2-х недельного согласования макета - долго! Для нас вопрос скорости был критичным!
"Сделаем вывеску за 4 дня или получите её бесплатно"
Если бы мы увидели такую рекламу, когда искали производителей, то, скорей всего, как минимум позвонили бы им. Там поступили бы многие на нашем месте: выбрали производителя с меньшими сроками изготовления.
Конечно, чтобы "клепать" вывески за 4 дня, нужно предварительно отработать технологию их быстрого изготовления с помощью 3D принтеров.
Кроме того, выбор в пользу 3D-печати, в нашем случае, помог значительно нам сэкономить и уменьшить себестоимость вывески. Но, возможно, вы придете к выводу, что только 3D печать использовать экономически для Вас не выгодно и не целесообразно, а может начнете комбинировать "стандартные" технологии и 3D печать, и это даст еще больше эффект.
К чему все это? Еще раз: целью данной статьи не является убедить Вас бегом покупать 3D принтеры, регистрировать ИП, делать лендинг и запускать рекламу... нет! Мы хотели раскрыть тему применения 3D принтеров в реальной жизни: рассказать о возможности использования технологии 3D печати в сфере бизнеса. Отбросьте скептицизм, развивайте креативное мышление, творите, смотрите на вещи с разных сторон!
Всем добра!
Это интересно
- Комментарии
Загрузка комментариев...






