Акции
Блог
О 3DiY
  • О компании
  • Реквизиты
  • Партнеры
  • Клиенты
  • Вакансии
Оплата
Доставка
Гос. закупки
Товары под заказ
ВК Видео
Отзывы
Услуги
  • 3D печать
    • 3D печать пластиком FDM/FFF
    • 3D печать фотополимером
Контакты
  • Как до нас добраться
    8 (800) 500-45-93
    8 (800) 500-45-93отдел продаж Россия
    8 (495) 565-35-93отдел продаж Москва
    E-mail

    info@3d-diy.ru — отдел продаж

    print@3d-diy.ru — 3D печать на заказ

    support@3d-diy.ru — тех. поддержка

    Адрес
    Москва, Павловская улица, 27с7
    м. Тульская
    Режим работы
    пн - пт 09:00—18:00
    3DIY
    3D принтеры
    Материалы для 3D печати
    Комплектующие 3D принтера
    Arduino и робототехника
    Комплектующие ЧПУ станка
    Инструменты
    Запчасти для 3D принтеров по брендам
    Товары снятые с продажи
    • 3D принтеры
      • Печать пластиком (FDM/FFF)
        Печать пластиком (FDM/FFF)
      • Печать фотополимером (SLA/DLP/LCD)
        Печать фотополимером (SLA/DLP/LCD)
      • Печать воском (MJP)
        Печать воском (MJP)
      • Для дома
        Для дома
      • Для бизнеса
        Для бизнеса
      • Для производства
        Для производства
      • Наборы для сборки
        Наборы для сборки
      • Промышленные
        Промышленные
      Phrozen
      Flying Bear
      QIDI
      CreatBot
      FlashForge
      Bambu Lab
      ERYONE
      Elegoo
      eSUN
      Creality
      BIGTREETECH
      Anycubic
    • Материалы для 3D печати
      • Пластики
        Пластики
        • ABS
        • PLA
        • PETG
        • HIPS
        • PVA
        • FLEX (TPU)
        • Nylon/PA (Нейлон)
        • PC (Поликарбонат)
        • PEEK
        • POM (Полиацеталь)
        • PP (Полипропилен)
        • Резина
        • Стеклонаполненные
        • Термочувствительные
        • Угленаполненные
        • SBS
        • Светящиеся
        • Металлические
        • Спец. пластик
        • Пластик для 3D ручек
      • Фотополимеры
        Фотополимеры
        • Стандартные
        • ABS-типа
        • Гибкие
        • Водосмываемые
        • Выжигаемые
        • Инженерные
        • Стоматологические
        • Для хобби
      Phrozen
      Flying Bear
      QIDI
      CreatBot
      FlashForge
      Bambu Lab
      ERYONE
      Elegoo
      eSUN
      Creality
      BIGTREETECH
      Anycubic
    • Комплектующие 3D принтера
      • Электроника
        Электроника
        • Платы управления
        • Шаговые двигатели (ШД)
        • Драйверы ШД 3D принтеров
        • Драйверы шаговых двигателей ЧПУ
        • Дисплеи
        • Датчики и модули
        • Блоки питания
        • Реле
        • Концевые выключатели
        • Вентиляторы      
          • Вентиляторы осевые
          • Вентиляторы радиальные (улитки)
          • Решетки и фильтры для вентиляторов
        • Провода, кабели и разъемы
      • Механика
        Механика
        • Зубчатые шкивы
        • Зубчатые ремни
        • Трапецеидальные винт-гайки
        • Шарико-винтовые передачи (ШВП)      
          • Гайки ШВП
          • Модули крепления гаек ШВП
          • Обратотанные ШВП
          • Опоры ШВП
        • Соединительные муфты
        • Ролики для зубчатых ремней
        • Цилиндрические направляющие
        • Рельсовые направляющие      
          • Профильные направляющие HIWIN
          • Профильные направляющие КИТАЙ
        • Держатели вала
        • Корпусные детали      
          • Корпуса
          • Апгрейды
          • Комплектующие для корпусов
        • Запчасти OpenBuilds
        • Подшипники качения
        • Пружины
      • Нагревательные столы и сопутствующие
        Нагревательные столы и сопутствующие
        • Нагревательные платформы
        • PEI пластины
        • Стекла и Зеркала
        • Теплоизоляция
        • Основания для столов
        • Силиконовые проставки (пружины)
        • Термисторы
        • Зажимы-фиксаторы
        • Пружины
      • Экструдеры
        Экструдеры
        • Экструдеры и механизмы подачи
        • Хотэнды
        • Сопла
        • Термобарьеры
        • Термисторы
        • Нагревательные блоки
        • Теплоизоляция нагревательных блоков
        • Тефлоновые трубки
        • Радиаторы
        • Нагревательные элементы
        • Шестерни
        • Фитинги
        • Сопутствующие товары
      • Сушилки для пластика
        Сушилки для пластика
      • УФ-камеры
        УФ-камеры
      • Мойки
        Мойки
      • Ультразвуковые ванны (мойки)
        Ультразвуковые ванны (мойки)
      • 3D ручки
        3D ручки
      • 3D-сканеры
        3D-сканеры
      • Расходные материалы для SLA / LCD
        Расходные материалы для SLA / LCD
      • Сопутствующие
        Сопутствующие
      • Наборы для мейкеров
        Наборы для мейкеров
      • Инструменты для 3D печатника
        Инструменты для 3D печатника
      • Постобработка
        Постобработка
      • Адгезивы
        Адгезивы
      • Автоматические системы подачи пластиков (АМС)
        Автоматические системы подачи пластиков (АМС)
      Мойка и УФ-камера Elegoo Mercury Plus 3.0
      Мойка и УФ-камера Elegoo Mercury Plus 3.0
      Phrozen
      Flying Bear
      QIDI
      CreatBot
      FlashForge
      Bambu Lab
      ERYONE
      Elegoo
      eSUN
      Creality
      BIGTREETECH
      Anycubic
    • Arduino и робототехника
      • Arduino
        Arduino
      • Raspberry Pi
        Raspberry Pi
        • Микрокомпьютеры
        • Дисплеи      
          • TFT-LCD дисплеи Raspberry Pi
          • IPS-LCD дисплеи Raspberry Pi
          • AMOLED дисплеи Raspberry Pi
        • Корпуса
        • Шилды
        • Камеры
        • Питание
        • Охлаждение
      • Обучающие наборы
        Обучающие наборы
      • Orange Pi
        Orange Pi
      • Одноплатники
        Одноплатники
      • Модули
        Модули
        • Платы расширения
        • Беспроводные модули
        • Интерфейсы
        • Релейные модули
        • Преобразователи питания
        • Лазерные модули
        • Аудио
        • Видео
        • Клавиатура
        • Драйверы моторов
        • Измерительные
        • Другие
      • Датчики
        Датчики
        • Аудио
        • Газа
        • Инфракрасные
        • Климатические
        • Жидкостные
        • Механического воздействия
        • Положения (акселерометры/компасы/гироскопы)
        • Пространства
        • Света и цвета
        • Тактильные
        • Тока и напряжения
      • Дисплеи
        Дисплеи
        • TFT-LCD дисплеи
        • STN-LCD дисплеи
        • LED дисплеи
        • OLED дисплеи
        • Дисплеи DWIN
        • E-Paper дисплеи
      • Механика
        Механика
        • Колёса
        • Коллекторные двигатели
        • Сервоприводы
        • Шаговые двигатели
        • Другие
        • Линейные актуаторы (приводы)
      • Макетные платы
        Макетные платы
      • Светодиоды
        Светодиоды
        • Светодиодные кольца
        • Светодиодные матрицы
        • Сегментные индикаторы
        • Светодиоды круглые
        • Другие
      • Провода и кабели
        Провода и кабели
      • Источники питания
        Источники питания
      • Радиодетали
        Радиодетали
        • Кварц
        • Кнопки
        • Конденсаторы
        • Резисторы
        • Транзисторы
        • Другие
        • Стабилизаторы
      Phrozen
      Flying Bear
      QIDI
      CreatBot
      FlashForge
      Bambu Lab
      ERYONE
      Elegoo
      eSUN
      Creality
      BIGTREETECH
      Anycubic
    • Комплектующие ЧПУ станка
      • Шаговые двигатели и аксессуары
        Шаговые двигатели и аксессуары
        • NEMA 8
        • NEMA 11
        • NEMA 14
        • NEMA 17
        • NEMA 23
        • NEMA 34
        • NEMA 42
        • NEMA 52
        • Шаговые актуаторы
        • Шаговые двигатели с редуктором      
          • C планетарным редуктором
          • C цилиндрическим редуктором
        • Шаговые двигатели с тормозом
        • Круглые шаговые двигатели
        • Сопутствующие
      • Зубчатые ременные передачи
        Зубчатые ременные передачи
        • Зубчатые ремни      
          • Зубчатые ремни GT2
          • Зубчатые ремни HTD 3M
          • Зубчатые ремни HTD 5M
          • Зубчатые ремни T2.5
          • Зубчатые ремни T5
        • Зубчатые шкивы      
          • Зубчатые шкивы GT2
          • Зубчатые шкивы HTD 3M
        • Ролики
      • Шарико-винтовые передачи (ШВП)
        Шарико-винтовые передачи (ШВП)
        • Готовые ШВП, обработанные
        • Гайки ШВП
        • Опоры ШВП
        • Модули крепления гаек ШВП
        • Кронштейны-опоры ШВП
      • Трапецеидальные передачи винт-гайка
        Трапецеидальные передачи винт-гайка
        • Винты трапецеидальные
        • Гайки трапецеидальные
        • Муфты Oldham
        • Сопутствующие
      • Цилиндрические направляющие
        Цилиндрические направляющие
        • Полированные валы
        • Цилиндрические рельсы
        • Линейные подшипники
        • Модули с линейным подшипником
        • Втулки скольжения
        • Держатели вала
        • Пластиковые втулки скольжения
      • Профильные направляющие
        Профильные направляющие
        • Профильные направляющие HIWIN      
          • Каретки HIWIN
          • Рельсы HIWIN
        • Профильные направляющие      
          • Каретки
          • Рельсы
        • Роликовые направляющие
      • Муфты соединительные
        Муфты соединительные
        • Жесткие
        • Кулачковые
        • Спиральные
        • Мембрнные
        • Сильфонные
        • Пружинные
        • Гибкие
      • Электроника
        Электроника
        • Блоки питания
        • Вентиляторы электрические и аксессуары      
          • Вентиляторы осевые
          • Вентиляторы радиальные (улитки)
          • Решетки и фильтры для вентиляторов
        • Драйверы шаговых двигателей
        • Микропереключатели и концевики
        • Датчики касания инструмента
        • Кнопки и индикаторы
      • Фрезы
        Фрезы
        • Спиральные фрезы      
          • Стружка вверх
          • Стружка вниз
        • Компрессионные фрезы
        • Прямые фрезы
        • Конусные фрезы
        • Сферические фрезы
        • Фрезы рашпильные (кукуруза)
        • Цанги
        • Сопутствующие
      • Карбоновый профиль / трубки
        Карбоновый профиль / трубки
      • Пневматическое оборудование
        Пневматическое оборудование
        • Регуляторы давления, фильтры, лубрикаторы
      • Системы подачи смазки
        Системы подачи смазки
        • Автоматические смазочные насосы
        • Ручные смазочные насосы
        • Маслораспределительные аксессуары
      • Сопутствующие
        Сопутствующие
      • Шпиндели и сопутствующие
        Шпиндели и сопутствующие
        • Шпиндели воздушного охлаждения
        • Шпиндели жидкостного охлаждения
        • Частотные преобразователи
        • Крепления для шпинделей
        • Системы охлаждения шпинделей
        • Подведение СОЖ
        • Прижимы для шпинделей
        • Распылители масляного тумана
        • Щетка-насадка для шпинделя
        • Сопутствующие для шпинделей
      • Механика
        Механика
        • Кабель-каналы гибкие
        • Подшипники качения
        • Подшипниковые узлы
      • Конструкционный профиль
        Конструкционный профиль
        • Сухари пазовые
        • Т-болты
        • Т-гайки
        • Серия 15      
          • Анодированный
          • Без покрытия
        • Серия 20      
          • Анодированный
          • Без покрытия
        • Серия 20 (V-паз)      
          • Анодированный
          • Без покрытия
        • Серия 30      
          • Анодированный
          • Без покрытия
        • Серия 40      
          • Анодированный
          • Без покрытия
        • Серия 45      
          • Анодированный
          • Без покрытия
        • Серия 50      
          • Анодированный
          • Без покрытия
      • Комплектующие OpenBuilds
        Комплектующие OpenBuilds
        • Ролики OpenBuilds
      • Лазерные станки
        Лазерные станки
      • Лазерная резка и аксессуары
        Лазерная резка и аксессуары
        • Блоки розжига
        • Воздушные компрессоры
        • Датчики
        • Крепление лазерной трубки
        • Лазерные головки и держатели зеркал
        • Полупроводниковые лазерные модули
        • Системы охлаждения
        • Системы управления (Контроллеры)      
          • Контроллеры RuiDa
      Phrozen
      Flying Bear
      QIDI
      CreatBot
      FlashForge
      Bambu Lab
      ERYONE
      Elegoo
      eSUN
      Creality
      BIGTREETECH
      Anycubic
    • Инструменты
      • Зачистка и обрезка кабеля
        Зачистка и обрезка кабеля
      • Измерительный инструмент
        Измерительный инструмент
        • Мультиметры
      • Кабель и провода
        Кабель и провода
        • Акустический кабель
        • Высоковольтный кабель
      • Клеевые пистолеты (термопистолеты)
        Клеевые пистолеты (термопистолеты)
      • Напильники и надфили
        Напильники и надфили
      • Обжимной инструмент
        Обжимной инструмент
      • Отвертки
        Отвертки
      • Паяльное оборудование
        Паяльное оборудование
        • Наборы для паяльных работ
        • Отсосы припоя
        • Паяльные принадлежности
        • Паяльные станции
        • Припой
        • Электрические паяльники
      • Пинцеты
        Пинцеты
      • Расходные материалы
        Расходные материалы
        • Изолента
        • Клеевые стержни
      Phrozen
      Flying Bear
      QIDI
      CreatBot
      FlashForge
      Bambu Lab
      ERYONE
      Elegoo
      eSUN
      Creality
      BIGTREETECH
      Anycubic
    • Запчасти для 3D принтеров по брендам
      • 3DIY printers
        3DIY printers
        • Bizon 3
        • STRATEX 350
        • STRATEX 500
        • REX 6K Mono
        • P3 Steel 200 PRO
        • P3 Steel 300 PRO
        • P3 Steel 300 DUAL PRO
      • Bambu Lab
        Bambu Lab
        • Bambu Lab A1 mini
        • Bambu Lab A1
        • Bambu Lab P1 Series
        • Bambu Lab X1 Series
        • Bambu Lab H2D
      • Creality
        Creality
        • Creality Ender 3 Series
        • Creality Ender 5 Series
        • Creality K1
        • Creality K1 MAX
        • Creality K1C
        • Creality K2 plus
      • Flashforge
        Flashforge
        • Adventurer 5M / 5M Pro
        • Flashforge AD5X
      • Anycubic
        Anycubic
        • Anycubic Kobra S1/ S1 Combo
        • Anycubic Kobra 3 / 3 Combo/ 3 Max/ 3 Max Combo
        • Anycubic Kobra 2/ Kobra 2 Plus/ Kobra 2 Max/ Kobra 2 Pro/ Kobra 2 Neo
        • Anycubic Photon Mono 4/ 4 Ultra
        • Anycubic Photon Mono M5/ M5s/ M5s Pro
        • Anycubic Photon Mono M7
        • Anycubic Photon Mono M7 Max
        • Anycubic Photon Mono M7 Pro
      • ELEGOO
        ELEGOO
        • Elegoo Centauri/ Centauri Carbon
        • Elegoo Neptune 4/ 4 Pro/ 4 Plus/ 4 Max
        • Elegoo Mars 5/ 5 Ultra
        • Elegoo Mars 4, 4 DLP, 4 Max, 4 Ultra
        • Elegoo OrangeStorm Giga
        • Elegoo Saturn 4/ 4 Ultra
        • Elegoo Saturn 3/ 3 Ultra
      • Flying Bear
        Flying Bear
        • Flying Bear S1
        • Flying Bear Ghost 6
        • Flying Bear Reborn 3
        • Flying Bear Reborn 2
        • Flying Bear Aone 2
      • Qidi
        Qidi
        • Qidi Tech X-Plus 3
        • Qidi Tech X-Max 3
        • QIDI Plus 4
        • Qidi Q1 Pro
        • Qidi Q2
      Phrozen
      Flying Bear
      QIDI
      CreatBot
      FlashForge
      Bambu Lab
      ERYONE
      Elegoo
      eSUN
      Creality
      BIGTREETECH
      Anycubic
    • Товары снятые с продажи
        Phrozen
        Flying Bear
        QIDI
        CreatBot
        FlashForge
        Bambu Lab
        ERYONE
        Elegoo
        eSUN
        Creality
        BIGTREETECH
        Anycubic
      Войти
      0Избранное
      0Корзина
      3D принтерыПластик для 3D принтераФотополимерыКомплектующие 3DКомплектующие ЧПУРобототехникаЗапчасти 3D принтеров по брендам3D печать на заказ
      3DIY
      Войти
      0Избранное
      0Корзина
      3DIY
      Телефоны
      8 (800) 500-45-93отдел продаж Россия
      8 (495) 565-35-93отдел продаж Москва
      E-mail

      info@3d-diy.ru — отдел продаж

      print@3d-diy.ru — 3D печать на заказ

      support@3d-diy.ru — тех. поддержка

      Адрес
      Москва, Павловская улица, 27с7
      м. Тульская
      Режим работы
      пн - пт 09:00—18:00
      0
      0
      • Кабинет
      • 0Избранное
      • 0Корзина
      • Бренды
      • Акции
      • Услуги
        • Услуги
        • 3D печать
          • 3D печать
          • 3D печать пластиком FDM/FFF
          • 3D печать фотополимером
      • Компания
        • Компания
        • О компании
        • Реквизиты
        • Партнеры
        • Клиенты
        • Вакансии
      • Блог
      • Информация
        • Информация
        • Гарантия на товар
        • Возврат товара
        • Положение о персональных данных
        • Политика конфиденциальности
        • Согласие на получение рекламы
        • Пользовательское соглашение
        • Согласие на обработку персональных данных
        • Использование cookie-файлов
        • Договор-оферта
        • FAQ
      • Контакты
        • Контакты
        • Как до нас добраться
      8 (800) 500-45-93отдел продаж Россия
      • Телефоны
      • 8 (800) 500-45-93 отдел продаж Россия
      • 8 (495) 565-35-93 отдел продаж Москва
      • info@3d-diy.ru — отдел продаж

        print@3d-diy.ru — 3D печать на заказ

        support@3d-diy.ru — тех. поддержка

      • Москва, Павловская улица, 27с7
        м. Тульская
      • пн - пт 09:00—18:00
      Главная
      Блог
      Arduino платы
      Arduino Nano

      Arduino Nano

      Arduino Nano
      Arduino платы

      Arduino Nano – это отладочная плата небольшого размера, которая входит в тройку лидеров по популярности среди радиолюбителей-программистов. Несмотря на свой скромный размер, она практически ничем не уступает нашумевшей Arduino Uno по функционалу и может использоваться в проектах, где габариты играют существенную роль.

      Ранние версии Arduino Nano базировались на основе микроконтроллера ATmega168. Начиная с версии 3.0, в них установлены более продвинутые ATmega328, с увеличенным объёмом FLASH и EEPROM-памяти, а также с большей тактовой частотой. На рисунке №1 показан внешний вид платы Arduino Nano V3.0.

      arduino-nano.jpg

      Рисунок №1 – плата ArduinoNano 

      Как видно из вышеприведенного рисунка, для общения с внешним миром в этой плате предусмотрены штыревые колодки. Это удобно для макетирования, но при желании их можно не устанавливать. В таком случае провода к нужным выводам припаиваются напрямую. Также штыревые колодки нужны при использовании в проекте специализированных плат расширения (шилдов), которых для данной модификации Arduino придумано огромное множество.

      Если внимательно рассмотреть плату Arduino Nano, то на ней можно заметить не только микроконтроллер ATmega328, но и ряд дополнительных компонентов, обеспечивающих «жизнедеятельность» этого аппаратного комплекса в целом. На рисунке №2 можно увидеть, за что отвечает каждый из них.

      arduino-nano-shema.jpg

      Рисунок №2 – Состав платы ArduinoNano 

      Чтобы сэкономить место, разработчики расположили радиоэлементы по обе стороны платы. С лицевой стороны нанесена вся информативная шелкография, установлен микроконтроллер ATmega328, кварцевый резонатор, разъём Mini-USB, кнопка сброса и четыре индикаторных светодиода (TX, RX, PWR и L). Первые два светодиода загораются при обмене данными платы Arduino Nano с другими устройствами через последовательный серийный порт. Индикатор PWR отражает поступление на плату питания, а светодиод L является индикатором общего назначения и загорается в случае подачи высокого сигнала на вывод №13.

      Обратная сторона послужила основой для линейного стабилизатора напряжения 5V и преобразователя интерфейса FTDI USB.

      Где приобрести комплектующие для Ардуино? Купить платы Arduino вы можете в нашем магазине 3DIY!


      Программирование и связь с ПК

      Процесс подключения платы Arduino Nano к персональному компьютеру обычно не вызывает затруднений – он полностью аналогичен работе с платой Arduino Uno, за исключением некоторых моментов, о которых будет сказано ниже.

      Если работа с платой происходит впервые, скорее всего, потребуется скачать и установить драйвер для микросхемы CH340. Эта микросхема представляет собой USB-to-Serial преобразователь, который обеспечивает общение Arduino Nano с компьютером через USB-кабель. Подобные микросхемы установлены в большинстве модификаций и реплик плат Arduino Nano.

      Следующий момент, на котором необходимо заострить внимание – это тип установленного микроконтроллера. Как говорилось выше, их может быть два: ATmega168 и ATmega328. Перед программированием, необходимо выбрать в среде Arduino IDE именно тот, с которым будет вестись работа. Этот нюанс отражён на нижеприведённом рисунке №3. 

      tip-controlera-arduino-nano.jpg

      Рисунок №3 – выбор типа микроконтроллера, установленного на плате Arduino Nano

      Если всё сделано правильно, то при соединении Arduino Nano с компьютером во вкладке меню Инструменты-Порт, должен появиться номер виртуального COM-порта, привязанный к текущей плате. С этого момента можно загружать скетч в микроконтроллер путём нажатия всего одной кнопки, в виде смотрящей направо стрелки. 


      Для продвинутых пользователей предусмотрена возможность внутрисхемного программирования «напрямую» через разъём ICSP. В таком случае не обойтись без стороннего программатора, например USB-ASP, STK500 или AVRISP.


      Система питания

      Чтобы Arduino Nano начала функционировать, её необходимо запитать одним из двух возможных способов, а именно:
      • через USB-кабель при подключении к компьютеру или другому источнику питания 5V.
      • при помощи внешнего стабилизированного источника питания, напряжение которого должно лежать в диапазоне 6-20V (рекомендуется 7-12V). Данное напряжение подаётся непосредственно на вход VIN платы Arduino Nano.
      Примечание. Если одновременно подключить два источника питания, то плата выберет тот, потенциал которого будет выше. Независимо от способа подключения, вывод GND платы Arduino Nano является общим минусом.

      Что касается портов ввода-вывода, то следует помнить, что они работают с напряжениями 0-5V. Любое превышение, несмотря на встроенные ограничительные диоды, может вывести микроконтроллер из строя. То же самое касается и нагрузочной способности порта. Максимальный ток, который может выдать один вывод, равен 40мА, а суммарный ток всех выводов не должен превышать значение 200мА.

      Также плату Arduino Nano можно использовать для питания мелкой периферии. Для этого на ней предусмотрены выводы 5V и 3.3V. Первое напряжение формируется встроенным линейным стабилизатором LM1117IMPX-5.0, а второе берётся с четвёртого вывода микросхемы-конвертора CH340G (у платы Arduino Uno для этого предусмотрен свой отдельный стабилизатор). Следовательно, использовать напряжение 3.3V можно только в случае питания через разъём USB.

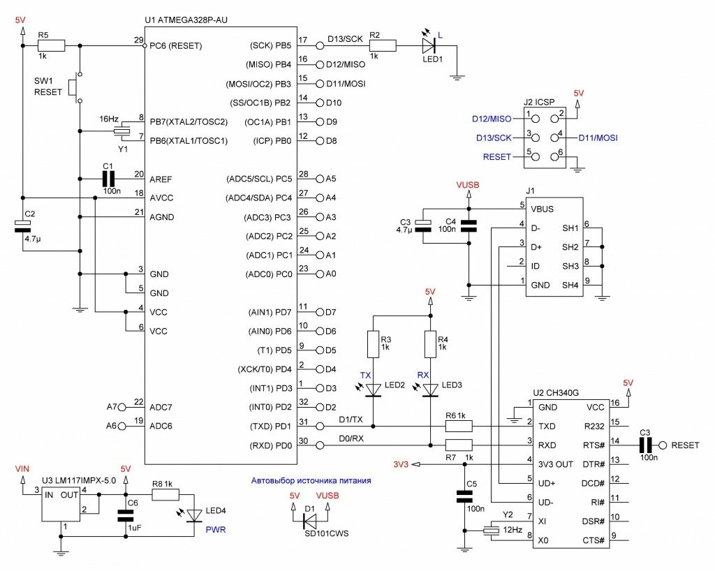
      Для полноты картины, ниже приведена электрическая схема платы Arduino Nano, на которой наглядно можно увидеть оговоренные ранее моменты (рисунок №4).

      electrical-shema-arduino-nano.jpg

      Рисунок №4 – электрическая схема Arduino Nano 


      Порты ввода-вывода

      Для пользователя платы ArduinoNano доступно 14 цифровых контактов ввода/вывода. Их обозначение начинается с латинской буквы «D», от английского слова digital-цифровой. Каждый из этих контактов может быть настроен как на вход, так и на выход. Настройка направления осуществляется при помощи функции pinMode(), например:

      • pinMode(13, OUTPUT); – настройка на выход вывода №13;

      • pinMode(13, INPUT); – настройка на вход вывода №13;

      • pinMode(13, INPUT_PULLUP); – настройка на вход вывода №13 с подтяжкой к напряжению питания через внутренний резистор.

      Если цифровой пин настроен на выход, он может выдавать два уровня сигнала, которые соответствует логическому нулю или логической единице. Делается это при помощи следующих команд:

      • digitalWrite(13, LOW); – установить нулевой уровень на выводе №13;

      • digitalWrite(13, HIGH); – установить 5V на выводе №13;

      Также, некоторые из цифровых выводов способны генерировать на своём выходе ШИМ-сигнал с настраиваемой скважностью. Эти выводы помечаются на плате специальным дополнительным символом «*». Для ArduinoNano эти выводы имеют обозначение D3, D5, D6, D9, D10, D11. Ниже даны несколько соответствующих примеров:

      • analogWrite(3, 0); – установить на выводе №3 ШИМ сигнал с максимальной скважностью (аналогично логическому нулю);

      • analogWrite(3, 255); – установить на выводе №3 ШИМ сигнал с минимальной скважностью (аналогично логической единице);

      • analogWrite(3, 128); – установить на выводе №3 ШИМ сигнал со скважностью 50%.

      В случае, когда цифровой пин настроен на вход, пользователь может узнать логический уровень, который в данный момент на нём присутствует, например:

      • uint8_tlevel=digitalRead(13); – переменной level будет присвоено значение 0 или 1 в зависимости от уровня напряжения на входе №13.

      Помимо цифровых контактов, плата ArduinoNano имеет на своём борту 8 аналоговых входов, которые связаны с 10-битным АЦП. Это даёт возможность измерять напряжение в пределах 0-5V с точностью 0,0048V. Расширение диапазона измеряемых напряжений достигается путём использования резистивных делителей.

      Обозначение аналоговых входов начинается буквой «А», от английского слова analog. На плате ArduinoNano эти входы маркируются как A0, A1, A2, A3, A4, A5, A6, A7. Первые пять входов могут использоваться в качестве цифровых, работая в оба направления. Пины A6 и A7 способны работать только на вход!!! Это следует помнить при проектировании программного обеспечения. Чтобы оценить уровень напряжения на аналоговом входе, необходимо воспользоваться следующей командой:

      • intadc=analogRead(A0); – переменной adc будет присвоено значение от 0 до 1023 в зависимости от величины напряжения на входе.

      Ввиду того, что ArduinoNano построена на базе микроконтроллера ATmega328, некоторые её выводы имеют также и альтернативные функции, например шину SPI, I2C, Serial и.т.д. Все эти структуры при необходимости активируются с помощью встроенных в ArduinoIDE библиотек или напрямую через работу с регистрами микроконтроллера.

      Чтобы наглядно увидеть возможности этой небольшой платы в комплексе со всеми альтернативными возможностями, на рисунке №5 приведена полная карта распиновки выводов ArduinoNano.

      raspinovka-arduino-nano.jpg 

      Рисунок №5 – распиновка выводов платы ArduinoNano

      Некоторые наиболее из часто используемых в ArduinoIDE альтернативных функций для удобства восприятия сведены в таблицу ниже.

      arduino nano-tablica.jpg


      Структура памяти

      Память ArduinoNano можно функционально разделить на три разных группы. Такая классификация обусловлена применением микроконтроллера линейки AVR, в котором подобная топология заложена производителем. Каждый подвид памяти выполняет свою функцию, что в комплексе обеспечивает полноценную жизнедеятельность микроконтроллера. Итак, ArduinoNano предоставляет следующие виды памяти:

      • Flash-память – служит для хранения программного кода в виде прошивки. Иногда программисты её используют также для хранения каких-либо константных данных с целью экономии места в оперативной памяти. Как пример – текстовые строки для меню и.т.п. Если ArduinoNano выполнена на базе микроконтроллера ATmega168, то объем flash-памяти будет равен 16кБ. В случае с ATmega328 мы получим 32кБ flash-памяти. Следует учитывать, что в обоих случаях 2кБ будет занято программой-загрузчиком!
      • EEPROM-память – это энергонезависимая память, значения которой не изменяются даже при отключении питания. Широко используется программистами для сохранения последних настроек в проекте, которые по задумке подвержены периодическому отключению от источника электроэнергии. Как и в предыдущем случае, объем этой памяти зависит от типа используемого микроконтроллера. ATmega168 предоставляет 512 байт EEPROM, а ATmega328 в два раза больше – 1кБ. В ArduinoIDE есть специализированная библиотека, позволяющая удобно работать с энергонезависимой памятью. Подключить её можно следующей строкой: #include<EEPROM.h>
      • SRAM-память – оперативная память, которая служит для хранения значений переменных в период выполнения программного кода и полностью обнуляется при отключении ArduinoNano от источника питания. Микроконтроллер ATmega168 имеет SRAM в объеме 1кБ. Это ровно вполовину меньше от того, что даёт микроконтроллер ATmega328 (2кБ). Многие, особенно начинающие программисты сталкиваются с быстрым израсходованием оперативной памяти. Чтобы этого не происходило, следует тщательно следить за типами данных, чтобы избежать избыточности на всех этапах разработки проекта.


      Подведение итогов

      Несмотря на очень скромный размер (4.3см х 1.85см), ArduinoNano представляет собой полнофункциональное законченное устройство, которое в большинстве случаев базируется на микроконтроллере ATmega328. Плата призвана облегчить процесс макетирования и учитывая её популярность, успешно справляется с этой задачей на протяжении долгого времени. ArduinoNano практически не уступает по возможностям её «старшему собрату» - плате ArduinoUno, которая имеет куда большие габариты и стоимость.

      На основании вышеизложенного можно сказать, что универсальность ArduinoNano в комплексе с множеством библиотек и разнообразием технической литературы являются мощным инструментов в умелых руках. С помощью данного комплекса можно решить немало задач по автоматизации в самых различных сферах человеческой деятельности.


      Часто задаваемые вопросы

      Вопрос: во время прошивки китайской копии ArduinoNanoV3.0 (CH340G) среда ArduinoIDE выдаёт ошибку, хотя показывает, что плата подключена по СОМ3. Соответствующий драйвер тоже установлен.

      Ответ: в некоторых подобных случаях необходимо просто выбрать в меню «Инструменты» тип процессора ATmega328 с пометкойOldBootloader, как показано ниже (опция появилась в версиях ArduinoIDE старше 1.6.20):

      nano.jpg


      Вопрос: пропадает шина 3V3 при работе ArduinoNano от внешнего источника питания. От USB-кабеля всё работает как надо.

      Ответ: На плате ArduinoNano установлен один линейный стабилизатор на 5V. Напряжение 3V3 берётся с микросхемы преобразователя USB-интерфейса, которая активна только при организации питания через USB-кабель. В случае прямого питания, напряжение 3,3V попросту не выдаётся. В этом случае рекомендуется использовать сторонние модули для преобразования, например AMS117-3.3:

      faq.jpg


      Вопрос: Существует ли шилд под ArduinoNano для ЧПУ-станка?

      Ответ: Для ArduinoNano существует большое множество плат расширения и в частности для станка ЧПУ или 3Д-принтера. Выглядит он следующим образом:

      faq2.jpg


      Вопрос: Использую ArduinoNano в авто. Необходим более быстрый запуск после включения зажигания. Что посоветуете?

      Ответ: Дляускорения запуска необходимо стереть загрузчик и прошивать микроконтроллер напрямую через разъём ICSP любым подходящим программатором.

      Товары из статьи

      Быстрый просмотр
      Arduino Nano 3.0 Mini-USBArduino Nano 3.0 Mini-USBArduino Nano 3.0 Mini-USBArduino Nano 3.0 Mini-USB
      820 ₽
      1 066 ₽
      -23%
      Arduino Nano 3.0 Mini-USB
      0
      0
      В наличии
      Быстрый просмотр
      Arduino Nano 3.0 KitArduino Nano 3.0 Kit
      990 ₽
      Arduino Nano 3.0 Kit
      0
      0
      Под заказ

      Это интересно

      Arduino LilyPad
      Arduino платы
      Arduino LilyPad
      Arduino Esplora
      Arduino платы
      Arduino Esplora
      Arduino Pro Mini
      Arduino платы
      Arduino Pro Mini
      Ethernet shield
      Arduino платы
      Ethernet shield
      Arduino Uno
      Arduino платы
      Arduino Uno
      Raspberry Pi
      Arduino платы
      Raspberry Pi
      • Комментарии
      Загрузка комментариев...
      Назад к списку
      • Все публикации257
        • 3D принтеры42
        • 3D печать62
        • ЧПУ10
        • Датчики27
        • Модули38
        • Arduino механика6
        • Arduino платы8
        • Дисплеи6
        • Кейсы1
        • Компоненты13
        • Мировые новости35
        • Проекты7
        • Сопутствующие2
      Связаться с нами
      8 (800) 500-45-93
      8 (800) 500-45-93отдел продаж Россия
      8 (495) 565-35-93отдел продаж Москва
      E-mail

      info@3d-diy.ru — отдел продаж

      print@3d-diy.ru — 3D печать на заказ

      support@3d-diy.ru — тех. поддержка

      Адрес
      Москва, Павловская улица, 27с7
      м. Тульская
      Режим работы
      пн - пт 09:00—18:00

      info@3d-diy.ru — отдел продаж

      print@3d-diy.ru — 3D печать на заказ

      support@3d-diy.ru — тех. поддержка

      Москва, Павловская улица, 27с7
      м. Тульская
      Магазин
      Бренды
      Акции
      Каталог
      Услуги
      Компания
      О компании
      Реквизиты
      Партнеры
      Клиенты
      Вакансии
      Информация
      Гарантия на товар
      Возврат товара
      Положение о персональных данных
      Политика конфиденциальности
      Согласие на получение рекламы
      Пользовательское соглашение
      Согласие на обработку персональных данных
      Использование cookie-файлов
      Договор-оферта
      FAQ
      Помощь
      Условия оплаты
      Условия доставки
      Товары под заказ
      Гос. закупки
      Как сделать заказ
      Вопрос-ответ
      2013 - 2025 © 3DiY (Тридиай) - интернет-магазин комплектующих для 3D принтеров, ЧПУ станков и робототехники
      Конфиденциальность
      Оферта
      ГлавнаяКаталог0Корзина0ИзбранныеКабинет
      Уважаемые клиенты
      Изменился график работы, работаем пн-пт с 9.00 до 18.00
      Наш сайт использует куки. Продолжая им пользоваться, вы соглашаетесь на обработку персональных данных в соответствии с политикой конфиденциальности.
      Согласен