Линейные актуаторы (приводы)
Содержание
Каждое исполнение имеет свои плюсы и минусы, выбор зависит от конкретной задачи. Наиболее популярным и универсальным является исполнение с параллельным размещением мотора, оно достаточно простое, надежное и компактное. Именно такой привод попал к нам в руки на обзор.
Соосный вариант имеет наименьший размер при наибольшем ходе штока и применяется там, где компактность имеет приоритетное значение.
Усиленный редуктор обеспечивает наибольший крутящий момент, может оснащаться датчиком положения, применяется там, где во главу угла ставится мощность и точность.
Угловой привод самый тихий из всех, его можно использовать для открывания форточек в спальне, например.
В каждом типе исполнения имеется довольно широкая гамма разновидностей по трем основным параметрам: максимальной осевой силе, максимальной скорости и длине хода штока. Длина хода определяет размер всего устройства и выбирается в зависимости от потребности.
Само подключение максимально простое: подключаем два провода к питанию - красный к плюсу, черный к минусу - и наблюдаем прямое движение, то есть выдвижение штока. Меняем полярность, шток движется в обратную сторону, то есть втягивается. При этом, кстати, сила и скорость движения не зависит от направления.
Задача контроля промежуточного положения, если оно нужно по условиям проекта, решается чуть сложнее.
Самый простой способ - опираться на время. Зная скорость, можно вычислить время, необходимое для остановки в нужном месте. Однако, это сработает только если нагрузка невелика или, как минимум, заранее известна. Скорость движения при осевой нагрузке более 10% снижается и продолжает падать с ростом сопротивления вплоть до полной остановки. Если это соответствует задаче, можно вычислить время работы экспериментальным путем, после чего работа будет выполняться одинаково, важно лишь следить за стабильностью источника питания.
Другой способ рекомендуется для очень точного контроля положения. Он обеспечивается при помощи датчиков, например, так называемых, концевиков - механических, магнитных или оптических.
Наконец, третий способ основан на контроле нагрузки. Следя за силой тока в процессе работы привода, можно добиться нужного для проекта усилия прижатия или тяги. Приглядывать за нагрузкой полезно и в тех случаях, когда возможно нештатное заклинивание механизма, это позволит избежать поломки самого привода или других деталей и предметов, с которыми он контактирует. Метод немного сложнее первых двух, но крайне полезный, его стоит взять на вооружение. Для особо ответственных изделий рекомендуется сочетать его с датчиками, так вы наверняка избежите поломок, травм и пожаров от перегрева.
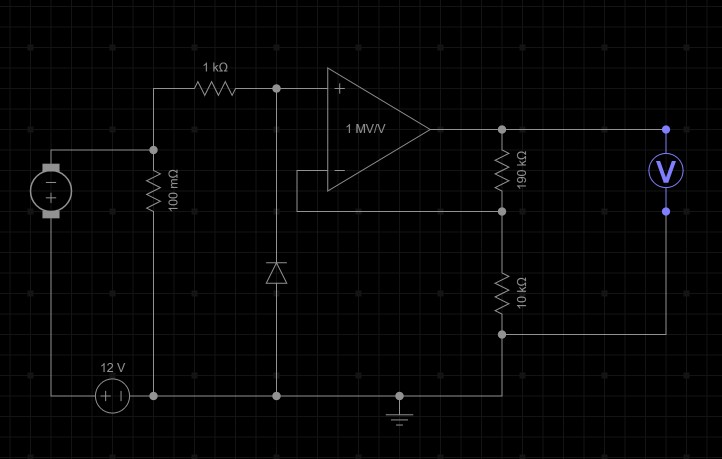
Итак, в качестве примера, несложная принципиальная схема.
В левой части схемы расположен усилитель с параметрическими резисторами и защитным диодом. Задача усилителя выдать аналоговый сигнал, пропорциональный силе тока, потребляемой мотором. Расчетом коэффициента усиления и подбором резисторов мы сейчас заниматься не будем, это можно сделать самостоятельно, вооружившись карандашом и соответствующими знаниями. Не стыдно при этом использовать программную эмуляцию, подбирая разные варианты и следя за результатами, подбирая оптимальные параметры, экономя свое время и силы.
Ниже приведены расчетные данные, полученные для нашего мотора при разной нагрузке.
Теперь остается лишь произвести “калибровку” реальной рабочей схемы на реальном приводе, то есть определить соответствие физической нагрузки к получаемому вольтажу. Задача относительно трудоемкая, но вполне выполнимая. В качестве нагрузки можно использовать любой известный груз, гири, а то и собственный вес в сочетании с весами. Нагружаем, смотрим вольтаж, записываем, рисуем график, заносим его в контроллер. Или просто заносим вольтаж при предельной нагрузке, по которой будем привод останавливать или делать что-то еще, например открывать двери, если в них попало препятствие. Возможно, это спасет кому-то пальцы или шею.
Нет, существуют слабенькие, миниатюрные, но быстрые приводы, не имеющие задачи решать “силовые вопросы”. Обычно такие используют в приборах, станках и прочих устройствах, где важна скорость и точность.
Остается ли эффект самоторможения в крайних позициях штока?
Да, шток может двигаться только при помощи мотора в любом положении, извне его сдвинуть нельзя, во всяком случае не сломав привод.
Можно ли использовать ШИМ в питании привода для снижения скорости?
Можно. И ШИМ, и пониженный вольтаж - все, что обычно работает с асинхронным двигателем. Нужно лишь учитывать, что мощность при этом тоже снизится.
Что будет, если привод, не оснащенный контролем нагрузки, упрётся в непреодолимое препятствие?
Остановится и будет греться. Некоторые приводы оборудованы системами защиты по нагрузке, перегреву и т.д., но они значительно дороже и лучше на них не рассчитывать. В идеале нельзя ставить привод в условия, где возможно заклинивание, а если оно вероятно, то использовать контроль за нагрузкой. В крайнем случае хотя бы устанавливать предохранитель соответствующей мощности.
Существуют ли, например, радиальные приводы?
Существуют и на полный оборот, и на сегмент, но они достаточно редки, найти их гораздо сложнее. Для большинства случаев проще изготовить их из линейного привода и системы рычагов или шестеренок.
- Назначение и принцип работы,
- Разновидности и технические характеристики,
- Подключение и контроль,
- Вывод,
- FAQ.
Назначение и принцип работы
Линейный привод - крайне полезное и нужное в хозяйстве устройство, если требуется что-то толкнуть или за что-то потянуть. Применений такому простому движению можно придумать массу. Открыть-закрыть окно, дверь, люк, крышку, сделать моторизованный багажник автомобилю, поднять или опустить любой груз, наклонить любую поверхность, столкнуть что-либо, выдавить или вдавить. Благодаря встроенному редуктору сила электромотора может быть увеличена во много раз, а наличие червячной передачи наделяет привод свойствами самоторможения, то есть изменить положение штока извне невозможно, вне зависимости от того, включен мотор или выключен. Все это делает привод перспективным и серьезным механизмом в качестве источника грубой физической силы.Разновидности и технические характеристики
Линейные приводы встречаются в продаже в нескольких исполнениях, отличающихся положением мотора относительно штока. Например, под прямым углом.



Каждое исполнение имеет свои плюсы и минусы, выбор зависит от конкретной задачи. Наиболее популярным и универсальным является исполнение с параллельным размещением мотора, оно достаточно простое, надежное и компактное. Именно такой привод попал к нам в руки на обзор.
Соосный вариант имеет наименьший размер при наибольшем ходе штока и применяется там, где компактность имеет приоритетное значение.
Усиленный редуктор обеспечивает наибольший крутящий момент, может оснащаться датчиком положения, применяется там, где во главу угла ставится мощность и точность.
Угловой привод самый тихий из всех, его можно использовать для открывания форточек в спальне, например.
В каждом типе исполнения имеется довольно широкая гамма разновидностей по трем основным параметрам: максимальной осевой силе, максимальной скорости и длине хода штока. Длина хода определяет размер всего устройства и выбирается в зависимости от потребности.


Где приобрести комплектующие для ЧПУ станка?
Купить запчасти для ЧПУ станка можно в нашем магазине с доставкой по всей России!
Подключение и контроль
Подключать и контролировать будем привод, который попал к нам в руки - с параллельным расположением мотора. Основные характеристики его написаны на приклеенном к мотору ярлыке.

- Напряжение питания: 12 В
- Длина хода штока: 50 мм
- Максимальная сила: 700 Н
- Максимальная скорость (без нагрузки): 10 мм/с
- Рекомендованный цикл нагрузки: 2 минуты работаем, 18 минут остываем.
Само подключение максимально простое: подключаем два провода к питанию - красный к плюсу, черный к минусу - и наблюдаем прямое движение, то есть выдвижение штока. Меняем полярность, шток движется в обратную сторону, то есть втягивается. При этом, кстати, сила и скорость движения не зависит от направления.


Задача контроля промежуточного положения, если оно нужно по условиям проекта, решается чуть сложнее.
Самый простой способ - опираться на время. Зная скорость, можно вычислить время, необходимое для остановки в нужном месте. Однако, это сработает только если нагрузка невелика или, как минимум, заранее известна. Скорость движения при осевой нагрузке более 10% снижается и продолжает падать с ростом сопротивления вплоть до полной остановки. Если это соответствует задаче, можно вычислить время работы экспериментальным путем, после чего работа будет выполняться одинаково, важно лишь следить за стабильностью источника питания.
Другой способ рекомендуется для очень точного контроля положения. Он обеспечивается при помощи датчиков, например, так называемых, концевиков - механических, магнитных или оптических.

Наконец, третий способ основан на контроле нагрузки. Следя за силой тока в процессе работы привода, можно добиться нужного для проекта усилия прижатия или тяги. Приглядывать за нагрузкой полезно и в тех случаях, когда возможно нештатное заклинивание механизма, это позволит избежать поломки самого привода или других деталей и предметов, с которыми он контактирует. Метод немного сложнее первых двух, но крайне полезный, его стоит взять на вооружение. Для особо ответственных изделий рекомендуется сочетать его с датчиками, так вы наверняка избежите поломок, травм и пожаров от перегрева.
Итак, в качестве примера, несложная принципиальная схема.


В левой части схемы расположен усилитель с параметрическими резисторами и защитным диодом. Задача усилителя выдать аналоговый сигнал, пропорциональный силе тока, потребляемой мотором. Расчетом коэффициента усиления и подбором резисторов мы сейчас заниматься не будем, это можно сделать самостоятельно, вооружившись карандашом и соответствующими знаниями. Не стыдно при этом использовать программную эмуляцию, подбирая разные варианты и следя за результатами, подбирая оптимальные параметры, экономя свое время и силы.
Ниже приведены расчетные данные, полученные для нашего мотора при разной нагрузке.
10%

50%

90%

Теперь остается лишь произвести “калибровку” реальной рабочей схемы на реальном приводе, то есть определить соответствие физической нагрузки к получаемому вольтажу. Задача относительно трудоемкая, но вполне выполнимая. В качестве нагрузки можно использовать любой известный груз, гири, а то и собственный вес в сочетании с весами. Нагружаем, смотрим вольтаж, записываем, рисуем график, заносим его в контроллер. Или просто заносим вольтаж при предельной нагрузке, по которой будем привод останавливать или делать что-то еще, например открывать двери, если в них попало препятствие. Возможно, это спасет кому-то пальцы или шею.
Необходимы ШД для ЧПУ?
Купить шаговые двигатели для станка можете в нашем магазине 3DIY!
Вывод
Линейный привод, он же актуатор, нужное, мощное, простое, относительно недорогое и надежное устройство для выполнения механической работы в ваших проектах. Сфера применений практически безгранична, от сельского хозяйства до промышленности, от игрушек до автомобилей. Знать о нем и уметь им безопасно пользоваться должен каждый уважающий себя DIY-мастер.FAQ
Все линейные приводы такие мощные как те, что упомянуты в статье?Нет, существуют слабенькие, миниатюрные, но быстрые приводы, не имеющие задачи решать “силовые вопросы”. Обычно такие используют в приборах, станках и прочих устройствах, где важна скорость и точность.
Остается ли эффект самоторможения в крайних позициях штока?
Да, шток может двигаться только при помощи мотора в любом положении, извне его сдвинуть нельзя, во всяком случае не сломав привод.
Можно ли использовать ШИМ в питании привода для снижения скорости?
Можно. И ШИМ, и пониженный вольтаж - все, что обычно работает с асинхронным двигателем. Нужно лишь учитывать, что мощность при этом тоже снизится.
Что будет, если привод, не оснащенный контролем нагрузки, упрётся в непреодолимое препятствие?
Остановится и будет греться. Некоторые приводы оборудованы системами защиты по нагрузке, перегреву и т.д., но они значительно дороже и лучше на них не рассчитывать. В идеале нельзя ставить привод в условия, где возможно заклинивание, а если оно вероятно, то использовать контроль за нагрузкой. В крайнем случае хотя бы устанавливать предохранитель соответствующей мощности.
Существуют ли, например, радиальные приводы?
Существуют и на полный оборот, и на сегмент, но они достаточно редки, найти их гораздо сложнее. Для большинства случаев проще изготовить их из линейного привода и системы рычагов или шестеренок.
Это интересно
- Комментарии
Загрузка комментариев...






